L’entrepreneur Scott Belsky (@scottbelsky), l’auteur de Make ideas happen, livre sur son blog une tribune sur la tragédie des Communs numériques, en prenant l’exemple des notifications.

Les développeurs et les utilisateurs se sont réjouis de l’arrivée des notifications, mais elles se sont vite révélées insoutenables. Pour Scott Belsky, c’est une tragédie classique des Communs, où les développeurs se comportent d’une manière contraire au bien des utilisateurs. Les excès de quelques-uns ont ruiné la fonctionnalité pour tous.
Pour Scott Belsky, la solution pourrait venir d’une couche applicative de notification, un service de gestion de notification unique que toutes les applications pourraient utiliser pour envoyer des notifications aux utilisateurs. Un système qui optimiserait les notifications par défauts en fonction des réglages des autres utilisateurs et filtrerait les applications qui bombardent leurs utilisateurs de notifications superflues que les utilisateurs eux-mêmes ignorent. Une couche qui permettrait aux notifications d’être intelligentes, de se synchroniser avec votre agenda lorsque vous êtes occupés…
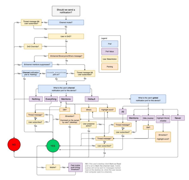
En attendant ces systèmes, à court terme, les entreprises devraient activement réfléchir à une meilleure logique de notification. Prendre le temps et soin de créer des systèmes de notifications corrects est un élément différenciant important, estime le développeur. Dans ce cadre, la simplicité est souvent insuffisante, rappelle-t-il en pointant vers l’arbre décisionnel de la plateforme de travail collaboratif Slack pour savoir s’il faut ou non notifier un client.

Pour remédier à cette tragédie des communs, il est nécessaire de trouver des règles qui permettent de dépasser l’intérêt personnel de chaque développeur. Pour Belsky, la logique des notifications repose sur l’IA, la pertinence, l’urgence, la localisation et les relations… Mais également sur un réglage par défaut intéressant, qui n’est pas celui que le système décide pour l’utilisateur, mais un réglage qui prendrait en compte les réglages moyens des utilisateurs les plus avancés… Ce qu’il suggère en tout cas, c’est qu’il y a une place à prendre pour imaginer un nouveau système d’exploitation pour le téléphone mobile, qui mettrait le respect de l’utilisateur final au centre de la conception.
Reste qu’on n’entend pas très fort dans son argumentaire la nécessité de rendre à l’utilisateur le contrôle des paramètres. À défaut de nouvel OS ou de nouveaux standards, il semblerait qu’on pourrait avoir là moyen de réaliser de rapides progrès, non ?